POLITICA PÚBLICA DE INNOVACIÓN
(9 DE ABRIL DE 2026)
1. Diagnóstico:
Contexto territorial y empresarial: Para 2025, el tejido empresarial de Armenia y el Quindío presenta un incremento de 0,28 % frente a 2016, alcanzando un total de 24.980 empresas, según información de la Cámara de Comercio de Armenia y del Quindío. Esta estructura empresarial se caracteriza por una alta concentración en microempresas, con 24.223 unidades, seguida por 623 pequeñas empresas, 108 medianas y 26 grandes empresas, lo que evidencia que la base productiva del territorio depende principalmente de unidades de menor escala.
A nivel sectorial, la mayor concentración de empresas se presenta en actividades de comercio y servicios de comida y alojamiento, lo que refleja una economía local fuertemente vinculada a actividades tradicionales y de servicios. En este contexto, resulta especialmente relevante promover procesos orientados a fortalecer la productividad, la competitividad y la capacidad de modernización del tejido empresarial de Armenia.
Desempeño de Armenia en el ISEM: Con relación al índice subnacional de emprendimiento y en el pilar “ADAPTACIÓN TECNOLÓGICA E INNOVACIÓN INTRAEMPRESA” Armenia para el año 2025 cuenta con una brecha de -1.71 con respecto al promedio nacional y con una calificación normalizada de 2.6 sobre 10. El mayor reto se concentra sobre el indicador Innovación intraempresa con una calificación de 2.10/10.
Adicional, los subpilares con calificación más baja se presentan en “Ocupados en actividades con enfoque en tecnología e innovación” (1,26% del total de empresas para 2025) y “Empresas innovadoras en sentido amplio” (0,5% del total de empresas para 2025). La meta es ampliar el porcentaje de empresas que trabajen sobre la innovación y disminuir la brecha que se tiene a nivel nacional.
Identificación del problema: Armenia presenta una baja incorporación de capacidades de innovación y adaptación tecnológica al interior de sus empresas, especialmente en micro y pequeñas unidades productivas, lo que limita la generación de empleo con enfoque en tecnología e innovación, reduce el número de empresas innovadoras y profundiza la brecha del municipio frente al promedio nacional en competitividad e innovación empresarial.
2. Lineamientos con el plan de desarrollo:
Tabla 1. Lineamiento de dimensiones ISEM con el Plan de Desarrollo de Armenia
| Dimensión / subpilar ISEM | Lineamiento con el Plan de Desarrollo de Armenia 2024–2027 | Lectura técnica para la política pública |
| Adaptación tecnológica e innovación intraempresa | Armenia Moderna y Armenia Competitiva. El Plan de Desarrollo plantea fortalecer la ciencia, tecnología e innovación, la infraestructura TIC y la transformación hacia una ciudad inteligente, al tiempo que promueve el crecimiento empresarial mediante innovación y modernización. | Si el ISEM muestra rezago en este pilar, significa que Armenia todavía no logra traducir su apuesta por CTeI y modernización en cambios reales dentro de las empresas. |
| Innovación intraempresa | Se alinea especialmente con Armenia Competitiva, porque el plan reconoce la necesidad de fortalecer empresas a través de innovación, automatización de procesos, capacitación del talento humano y mejoramiento de productos y servicios. | Si este indicador sigue bajo, quiere decir que las acciones del municipio aún no están logrando que más empresas innoven en procesos, organización, mercados, experiencia del cliente o modelo de negocio. |
| Ocupados en actividades con enfoque en tecnología e innovación | Se relaciona con el componente de Ciencia, Innovación y Tecnología, que busca fortalecer capacidades para la gestión del conocimiento, el desarrollo tecnológico y la innovación. | Si este subpilar no mejora, significa que Armenia todavía no está generando suficiente empleo ni talento vinculado a actividades de tecnología e innovación dentro del tejido empresarial. |
| Transformación digital empresarial | Se alinea con la línea Armenia Moderna, que prioriza TIC, modernización y ruta Smart City. | Si el ISEM sigue mostrando baja adaptación tecnológica, significa que la modernización digital del municipio no se ha traducido suficientemente[U1] en digitalización empresarial, a causa de que no se da el salto de una economía de servicios a una economía del conocimiento. |
| Innovación en mipymes y micronegocios | El lineamiento se relaciona con Armenia Competitiva, dado que el tejido empresarial local está altamente concentrado en microempresas y el reto del plan es fortalecer productividad y sostenibilidad empresarial. | Si no se trabaja este enfoque, no se realiza transferencia tecnológica. La ciudad debe pensar en un ecosistema de empresas tecnológicas, donde la prioridad sea el recurso humano calificado, a fin de poder retenerlo con buenos proyectos.[NB2] |
Fuente: Elaboración propia con base en el Plan de Desarrollo “Armenia con más oportunidades” 2024–2027 y el diagnóstico ISEM.
En consecuencia, el lineamiento técnico consiste en traducir las apuestas del Plan de Desarrollo en instrumentos concretos que permitan generar espacios desde la academia y el ente institucional para motivar la creación de empresas innovadoras y como consecuencia se ubiquen las necesidades de ocupados en actividades con enfoque en tecnología e innovación, con énfasis en micro y pequeñas empresas, que constituyen la mayor parte del tejido empresarial de Armenia.[NB3]
3. Árbol de problemas y objetivos
A partir de la relación entre las dimensiones del ISEM y las apuestas del Plan de Desarrollo de Armenia, se construye el árbol de problemas y el árbol de objetivos como herramientas para organizar las brechas identificadas, sus efectos y los objetivos de intervención.
Árbol de problema: El siguiente árbol sintetiza el problema central, sus principales causas y efectos en relación con la innovación intraempresa en Armenia.

Árbol de objetivos: A partir del árbol de problemas, se formula el árbol de objetivos, que transforma las brechas en ejes de intervención y orienta el propósito de la política pública.

4. Justificación técnica
4.1. Relevancia del problema
La intervención en innovación intraempresa y adaptación tecnológica se justifica por el rezago que presenta Armenia en el pilar Adaptación tecnológica e innovación intraempresa del ISEM. El municipio registra una calificación de 2,6 sobre 10 y una brecha de -1,71 frente al promedio nacional, con bajos resultados en innovación intraempresa, ocupados en actividades con enfoque en tecnología e innovación y empresas innovadoras en sentido amplio. Esto evidencia limitaciones en la capacidad empresarial para modernizarse, innovar y responder a las dinámicas del mercado.
4.2. Pertinencia territorial
La problemática es especialmente relevante en Armenia porque su tejido empresarial está conformado principalmente por microempresas y se concentra en sectores como comercio y servicios de comida y alojamiento. Esto hace necesario que las estrategias de innovación y adaptación tecnológica se ajusten a la realidad local, priorizando procesos como transformación digital, mejora de procesos, diversificación de servicios y fortalecimiento de capacidades empresariales.
4.3. Pertinencia institucional
La intervención también es pertinente desde el punto de vista institucional, ya que el Plan de Desarrollo de Armenia 2024–2027 “Armenia con más oportunidades” incorpora apuestas relacionadas con competitividad, modernización, ciencia, tecnología e innovación. En ese sentido, una futura política pública sobre innovación intraempresa sería coherente con las prioridades del municipio y permitiría traducir esos lineamientos generales en acciones concretas orientadas al fortalecimiento empresarial.
En consecuencia, avanzar en una política pública orientada a la innovación intraempresa y la adaptación tecnológica resulta técnica, territorial e institucionalmente pertinente para Armenia.
[U1]La consecuencia de que Armenia no entre en este proceso se debe principalmente a que no se da el salto de una economía de servicios a una economía del conocimiento..
No se sale del sector agrícola con el café y de manera sutil se ingresa al turismo.
[NB2]No se realiza transferencia tecnológica, la mayoría de proyectos se quedan en papel y nunca se llevan a la práctica. La ciudad debe pensar en un ecosistema de empresas tecnológicas, donde la prioridad sea el recurso humano calificado, a fin de poder retenerlo con buenos proyectos y adicionalmente con muy buenos incentivos económicos de tal forma que se convierta en una fortaleza para la ciudad
[NB3]No propiamente aumentar la participación de empresas sino generar los espacios desde la academia y el ente institucional para motivar la creación de empresas con este perfil. De tal manera que se ubiquen las necesidades y estas sean aplicada por la universidad y sus estudiantes
POLÍTICA PÚBLICA DE TURISMO
(19 DE MARZO DE 2026)
I. Contexto
El entorno para los negocios es considerado un pilar dentro del índice de competitividad de ciudades que mide la facilidad de los negocios. La línea estratégica del plan de desarrollo “armenia competitiva” tiene como estrategia fortalecer las empresas turísticas del municipio de Armenia con asistencia técnica para mejorar la competitividad. Dentro de la línea estratégica “Productividad Y Competitividad De Las Empresas De Armenia” se plantea la solución/plan “Armenia 24 horas” que consiste en promocionar la ciudad nocturna.
Dimensión dentro del ICC con calificación baja a trabajar: el pilar entorno para los negocios dentro del indicador de ciudades competitivas para el año 2025 tiene una calificación de 5.5/10 y en el puesto 14. La meta es trabajar el subpilar 1. Tasa de registro empresarial (con calificación 2,10 y posición 28) para posicionarlo en los primeros 10 puestos dentro del ranking nacional.
II. Identificación del problema
Ausencia de medios digitales que promocionen la ciudad, informalidad turística, falta de urbanismo regenerativo en base a las tendencias de ciudades verdes.
Tabla 1. Lineamiento de dimensiones ICC con el plan de desarrollo
| Mercado Laboral | Estrategia de Formalización y Empleabilidad | Si el ICC muestra que la informalidad no baja del puesto 22, significa que el programa de empleo local no está teniendo impacto real. |
| Entorno de los Negocios | Simplificación de Trámites y Gobierno Digital | Si el ICC sube a Armenia al Top 5 en este pilar, la política de “Armenia Digital” es un éxito rotundo. |
| Innovación y Dinamismo | Armenia Ciudad Inteligente y CTeI | El ICC mide patentes y empresas de base tecnológica. Si el Plan de Desarrollo invierte en startups, el puntaje aquí debería subir. |
| Educación Superior | Alianzas con Universidades y Bilingüismo | Se compara viendo si los graduados de los programas de la Alcaldía mejoran el índice de inserción laboral del ICC. |
III. Propuesta de solución
| Idea de solución | Acción | Beneficios |
| Activación de oferta cultural y reactivación | Promover la activación de Armenia 24 horas a fin de generar una reactivación económica: Ciclo ruta definida turística nocturna armonizada con el tema comercial: restaurantes, bares, cafés. | Promover circulación de personas en las noches para la activación de Armenia 24 horas que permite el aumento de gasto diario hacia los sitios comerciales. |
| Formalización de agencias y hospedajes con el RNT | Unir el RNT en la cámara de comercio con los permisos de requerimiento en la alcaldía. | Mayor registro formal turístico que permite un incremento en la tasa de empresas turísticas en la ciudad. |
| Certificaciones en turismo regenerativo | Otorgar el sello de anfitrión regenerativo como un programa de regeneración y beneficios a los establecimientos que lo consigan. Requiere: bilingüismo, digitalización y estándares de sostenibilidad. | Exenciones tributarias para los establecimientos y plusvalía a cada negocio que incremente visitas extranjeras.Estandares de sostenibilidad para que el empresario local pueda competir a nivel global |
| Corredores de vida | Crear producto ancla que Armenia hoy no tiene al ofrecer experiencias de bienestar y restauración. Parque de la vida es un ejemplo de corredor de vida. Transformar las microcuencas (cañadas) en activos turísticos y conectores biológicos. | Aumentar la estancia del turismo en Armenia de 1.4 noches a 2.5 noches. Promover unas tendencias de ciudades verdes que van a estar relacionadas con una infraestructura urbana dentro de la ciudad. Atracción de avifauna para el nicho de birdwatching urbano. |
| Capacitación en Bilingüismo | Disminuir la brecha del bilingüismo técnico mediante aplicación de convenios con el SENA y las universidades que permita mayor accesibilidad. | Mayor inserción laboral y participación de hotelería, restaurantes y agencias categorizados que mejore la empresa turística. |
¿Cómo funciona el banco de política pública en la alcaldía de Armenia?
| Nivel | Ejemplo |
| Política publica | Empleo y desarrollo económico |
| Programa | Generación y formalización del empleo |
| Proyecto | Apoyo a policitas de trabajo decente |
| Instrumento | Banco de programas y proyectos |
| Ejecutor | Secretaria correspondiente |
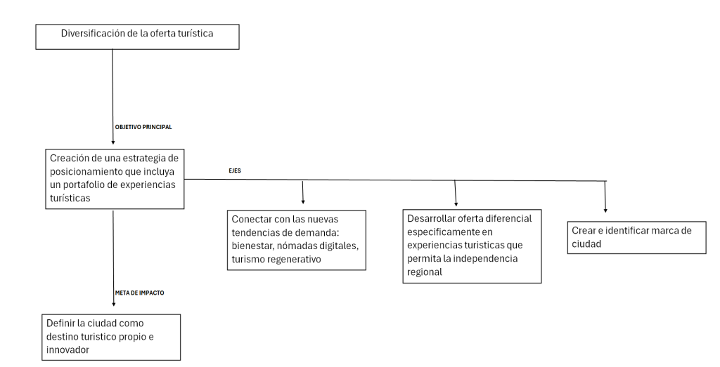
Política 1: Diversificación de la oferta Turística
IV. Árbol de problemas y objetivos
Árbol de problemas:

Árbol de Objetivos:

Política 2: Política de Turismo biodiversa y formalizada
V. Árbol de problemas y objetivos
Árbol de Problemas:

Árbol de Objetivos:

Justificación técnica proyecto:
VI. Diagnóstico de competitividad:
- El pilar de gestión del destino y el pilar económico son los más afectados por el índice de informalidad
- Turismo como motor de reactivación y recaudación fiscal
- Existe una ventaja competitiva: biodiversidad y corredores de vida (armenia posee un activo estratégico único: su red de microcuencas y corredores ambientales urbanos)
- Fortalecimiento de la toma de decisiones (robustecer el observatorio de turismo, unidad técnica e inteligencia)
- Marco normativo y alineación estratégica ( la ley de turismo, el plan de de desarrollo municipal , CONPES 3975)
